近日,根据广西壮族自治区科技厅公开信息,明升88
科研团队联合企业参与的4个项目,列入自治区2024年度创新联合体名录。
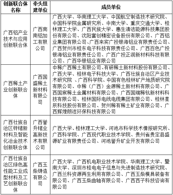
本次获批的联合组建的创新联合体广西大学参与的共6项,其中属于明升88
科研团队联合的有4项,涵盖铝产业、稀土产业、锌锗新材料及智能化冶金技术、绿色高性能工业成型材料及工艺等多个领域,包括:广西铝产业技术与应用创新联合体、广西稀土产业创新联合体、广西壮族自治区锌锗新材料及智能化冶金技术创新联合体、广西壮族自治区绿色高性能工业成型材料及工艺创新联合体。创新联合体分别由广西南南铝加工有限公司、广西国盛稀土新材料有限公司、广西誉升锗业高新技术有限公司、广西玉柴铸造有限公司四家龙头企业牵头组建,汇聚了广西大学与知名高校、科研机构和众多骨干企业的科研攻关力量。

组建创新联合体是落实创新驱动发展战略的重要举措,旨在通过加强产学研合作,促进科技创新与产业深度融合,推动产业转型升级和经济高质量发展。创新联合体将围绕产业关键共性技术难题,开展联合攻关,聚焦核心和关键,致力于产出具有自主知识产权的重大创新成果,支撑产业创新发展。
明升88
作为多个创新联合体的重要成员,将充分发挥科研优势和人才优势,积极参与联合体的各项工作,推动科技创新和成果转化。同时,学院也将以此为契机,进一步加强与企业和科研机构的合作与交流,拓展产学研合作的广度和深度,为广西乃至全国的科技创新和产业发展做出更大的贡献。
链接://kjt.gxzf.gov.cn/dtxx_59340/tzgg/t19435373.shtml
编辑|刘东云 周大淇
审核|沈大强 王欣鹏